Scripts
Script de inserção de dominio meta e anchor para definição de conteudo principal. Clique aqui para ter acesso ao script do Saiba mais.
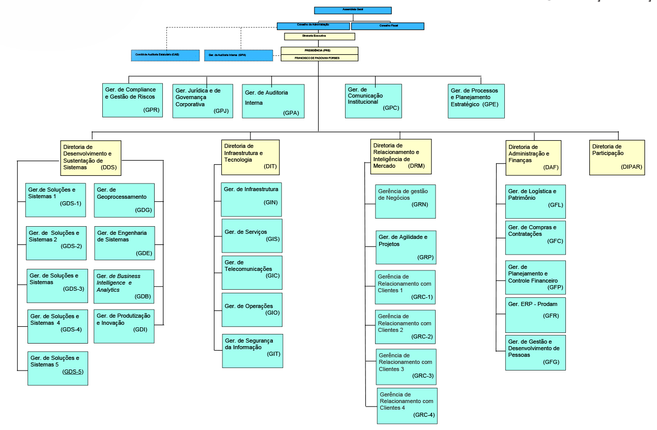
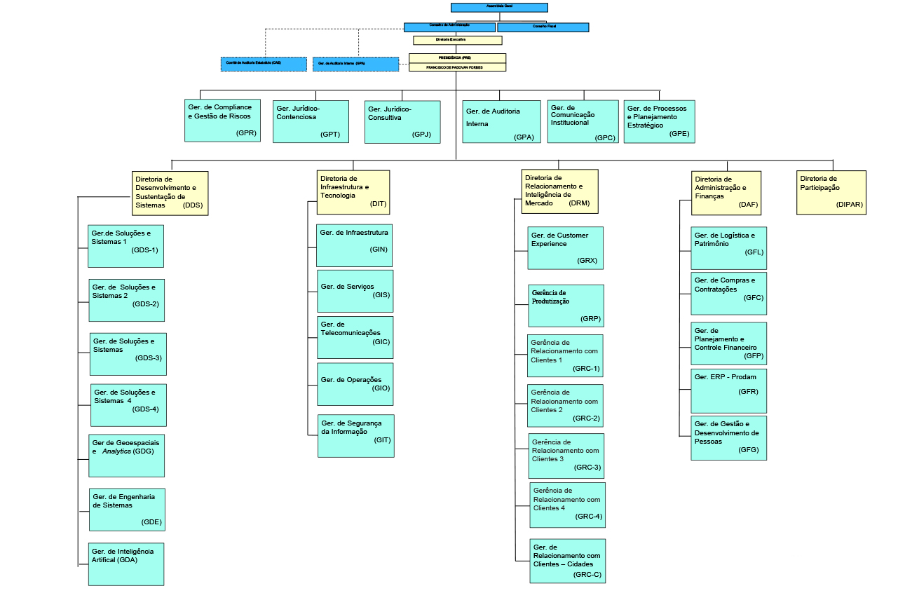
ORGANOGRAMA E ESTRUTURA ADMINISTRATIVA
19/02/2026

| Diretor-presidente |
| Johann Nogueira Dantas |
| Diretor de Relacionamento e Inteligência de Mercado |
| Elias Fares Hadi |
| Diretor de Desenvolvimento e Sustentação de Sistemas |
| Johann Nogueira Dantas (**) (*) |
| Diretor de Infraestrutura e Tecnologia |
| Mateus Dias Marçal |
| Diretor de Administração e Finanças |
| Carlos Roberto Ruas Júnior |
| Diretor de Participação (eleito pelos colaboradores) gestão 2023/2025 |
| Benício Alves Teixeira |
Diretorias
| Presidente | Francisco Forbes |
| Diretor de Relacionamento e Inteligência de Mercado | Tiago Miguel da Silva Luz |
| Diretor de Desenvolvimento e Sustentação de Sistemas | - |
| Diretor de Infraestrutura e Tecnologia | Thiago Henrique Scarabello Birocchi |
| Diretor de Administração e Finanças | Luciano Felipe de Paula Capato |
| Diretor de Participação (eleito pelos colaboradores) gestão 2025/2027 | Sidney Tobias de Souza |
| Auditoria Interna |
| Fernando Gonçalves |
| Jurídica e de Governança Corporativa |
| Carolina Magnani Hiromoto (*) |
| Compliance e Gestão de Riscos |
| Maria Aparecida L. S. Rocha |
| Comunicação Institucional |
| Marcelo Pietragalla (*) (**) |
| Planejamento, Processos e Projetos Estratégicos |
| Maria de Fátima Alves Ferreira |
| Soluções e Sistemas 1 |
| Leandro Ramos da Silva |
| Soluções e Sistemas 2 |
| Aparecido Trindade de Melo |
| Soluções e Sistemas 3 |
| Eder Marcelino da Silva |
| Soluções e Sistemas 4 |
| Patrícia dos Santos B. Tupynambá |
| Soluções e Sistemas 5 |
| Claudio Aparecido Martins |
| Geoprocessamento |
| Carolina Bracco D. Aguilar |
| Engenharia de Sistemas |
| Felipe de Oliveira |
| Business Intelligence e Analytics |
| Eliana Yumi Bando Hirakawa |
| Produtização e Inovação |
| Eduardo Amaro Bueno |
| Infraestrutura |
| Anderson Luiz Bispo |
| Serviços |
| José Jacques F. de Oliveira |
| Telecomunicações |
| Mauricio Hanashiro |
| Operações |
| Yeso Amalfi Junior |
| Segurança da Informação |
| Wagner Kanagusuko |
| Agilidade e Projetos |
| Marcelo Aires Antonelli |
| Relacionamento com Clientes 1 |
| Paulino Portes de Azevedo Jr |
| Relacionamento com Clientes 2 |
| Carlos Alberto Comar |
| Relacionamento com Clientes 3 |
| Júlio César G. Pereira |
| Relacionamento com Clientes 4 |
| Regis Batista Damasceno |
| Relacionamento com Clientes 5 |
| Paulo Rogério Tavares |
| Segurança Operacional de Tecnologia |
| Wagner Kanagusuko |
| Logística e Patrimônio |
| Tatiana Rosa Mie Kusano |
| Compras e Contratações |
| Amanda Carrara Dória |
| Planejamento e Controle Financeiro |
| Fernando J V Nascimento |
| ERP – Prodam |
| Marcos Cesar da Costa |
| Gestão e Desenvolvimento de Pessoas |
Lucia Cristina F. de Almeida
Gerências
|
|
||
|
|
||
|
|
||
|
|
||
|
|
||
|
Dani Burali Meissner | ||
|
Ivan Ciola Ferraz | ||
|
|
||
|
|
||
|
|
||
| Geoprocessamento |
|
||
|
|
||
|
|
||
|
|
||
|
|
||
| Serviços |
|
||
| Telecomunicações |
|
||
| Operações |
|
||
|
Wagner Kanagusuko | ||
|
|
||
|
|
||
|
Bruno Ítalo L.S. Souza | ||
|
|
||
|
Tadahiro Kubota Filho (*)(**) | ||
|
Ana Beatriz C. Castro | ||
|
|
||
|
Priscila Bianca da S. Cazelatto (*) | ||
|
|
||
|
|
||
|
Fabiana Silva Brito |
HAND TALK
HAND TALK
Clique neste componente para ter acesso as configurações do plugin Hand Talk